bevictor(bv伟德·国际)官方网站-Global Platform
学校主页
审计首页
组织机构
部门简介
机构设置
岗位职责
工作动态
通知公告
伟德betvlctor国际官网
审计法规
内审规章
学校制度
工作流程
内审天地
内审动态
典型案例
下载中心
内审天地 栏目
内审动态
典型案例
内审动态
当前的位置 >
审计首页
>
内审天地
>
内审动态
> 正文
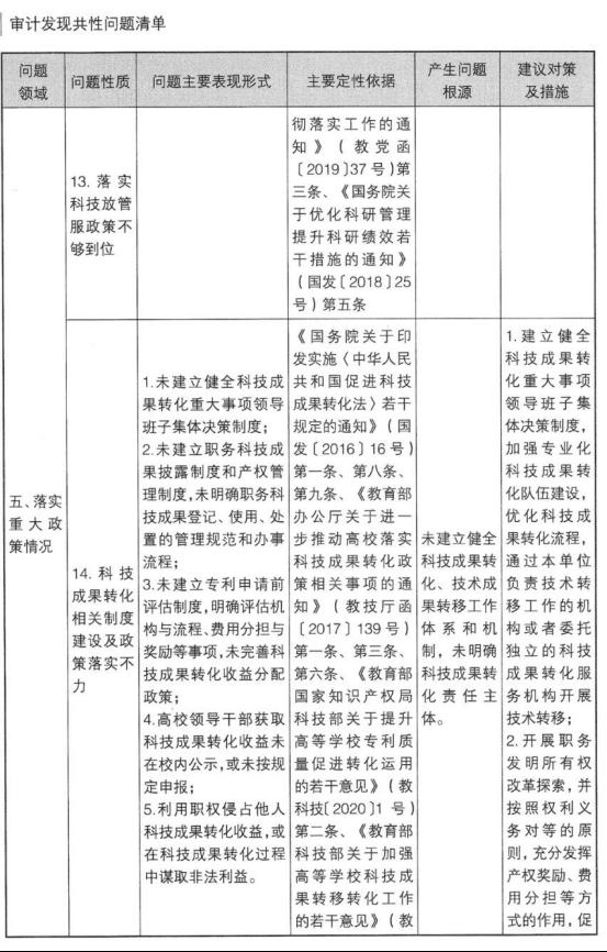
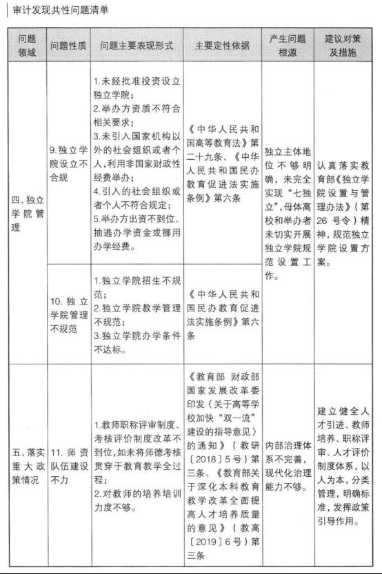
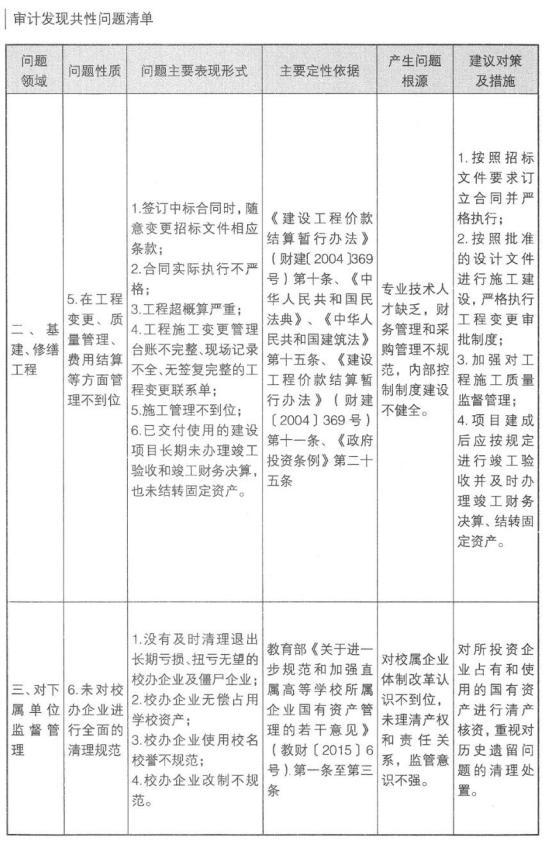
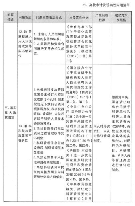
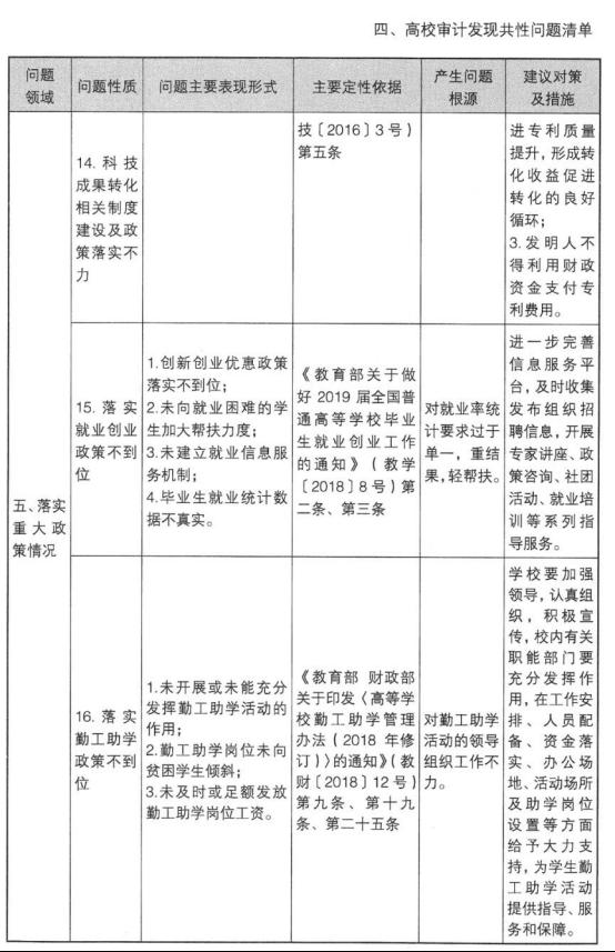
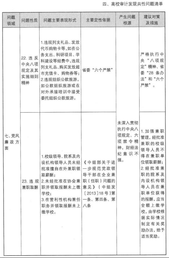
高校审计发现共性问题清单
时间:2025-11-03 18:00:34 点击: 发布者:
(来源:广州市内部审计协会。转自:口袋科研微信公众号)
上一篇:
财政部会计司有关负责人就印发《行政事业单位内部控制评价办法》答记者问
下一篇:
学校食堂审计怎么审?“五条主线”串联“十二必查项”